Skip to Main Content

Create a Website Account - Manage notification subscriptions, save form progress and more.   

  • Website Sign In
CityOfBeaufort-Logo-TEXTONLY
Search
  1. Government
  2. Business
  3. Residents
  4. Visitors
  5. How Do I...
  1. Home
  2. Government
  3. Departments
  4. Police Department
  5. About
  6. Divisions

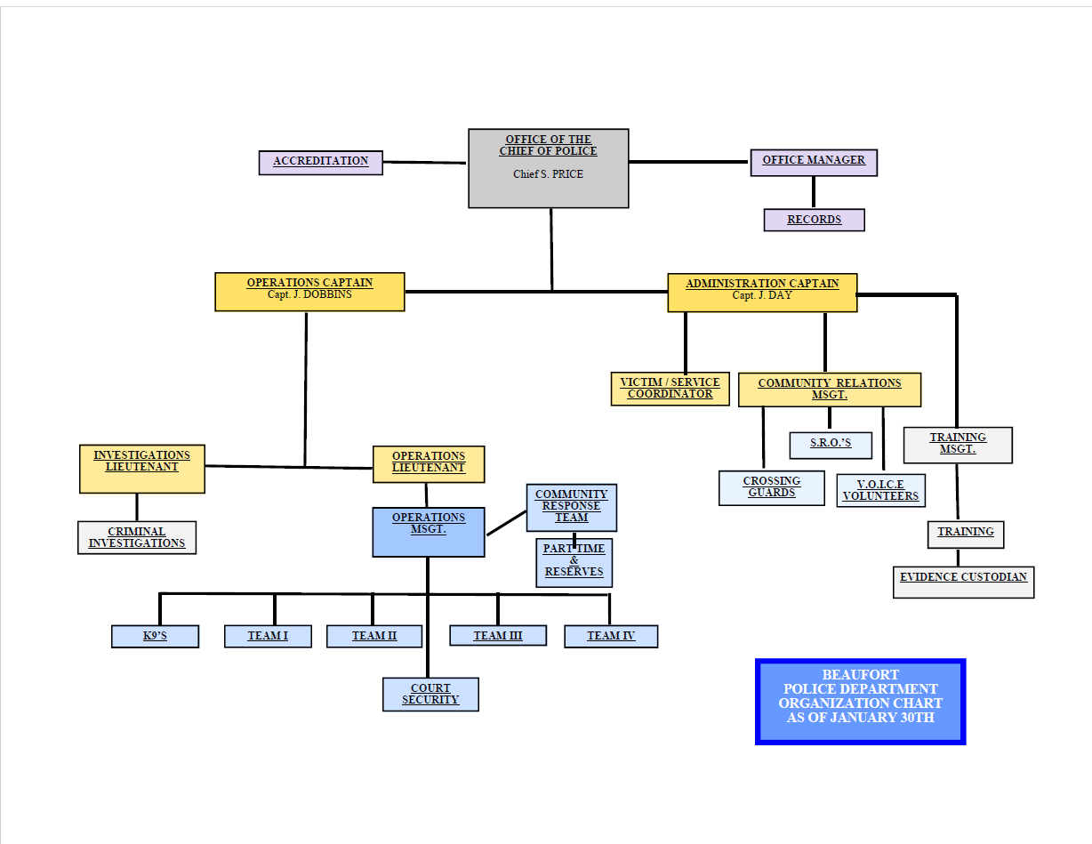
Divisions

Screenshot 2026-01-30 090649
  1. Command Staff
  2. Administration
    1. Community Programs
      1. School Resource Officers
      2. Crossing Guards
      3. Volunteer Outreach in Community Efforts (VOICE)
    2. Evidence & Property
    3. Training Division
    4. Victim's Advocate
  3. Operations
    1. Patrol
      1. Boat Patrol
      2. Reserve Program
    2. Investigations
  • Agendas & Minutes
  • Building Permits
  • Jobs
  • Ordinances
  • Nixle Alerts
  • Make a Payment
  • Beaufort Development Code & Zoning Map
  • Notify Me®
  • Board & Commissions
  • Bid Opportunities

Contact Us

  1. 1911 Boundary Street
    Beaufort, SC 29902

    Phone: 843-525-7070

Quick Links

  1. Beaufort Pride of Place
  2. Bid Opportunities
  3. Code Enforcement
  4. Solid Waste and Recycling
  5. Traffic Services
/QuickLinks.aspx

Using This Site

  1. Home
  2. Site Feedback
  3. Site Map
  4. Accessibility
  5. Copyright Notices
/QuickLinks.aspx
  1. Footer City of Beaufort


  • Facebook
  • Nextdoor
  • Instagram
  • Nixel
  • YouTube
Government Websites by CivicPlus®
Loading
Loading
Arrow Left Arrow Right
[]
Slideshow Left Arrow Slideshow Right Arrow